Αποποίηση ευθύνης: Αυτός ο οδηγός είναι εκπαιδευτικός και όχι διάγνωση. Οι θεραπείες που συζητούνται ενδέχεται να μην είναι εγκεκριμένες για τη μακροχρόνια Covid και εξετάζονται κατά περίπτωση.
Η μακροχρόνια COVID δεν σημαίνει απλώς ότι «αργεί περισσότερος χρόνος για να βελτιωθεί η κατάσταση».
Δυστυχώς, για πολλούς ανθρώπους, η λοίμωξη από COVID-19 μπορεί να προκαλέσει επίμονα συμπτώματα που διαρκούν 3 μήνες ή περισσότερο μετά τη μόλυνση. Αυτό εμφανίζεται σε κύματα ανησυχητικών συμπτωμάτων, τα οποία μπορεί να περιλαμβάνουν εξάντληση, θόλωση του εγκεφάλου, ζάλη ή σφίξιμο στο στήθος.
Σε αντίθεση με άλλες ασθένειες, όπου αισθάνεστε προοδευτικά καλύτερα με την πάροδο του χρόνου, τα συμπτώματα της μακροχρόνιας COVID δεν ακολουθούν την τυπική πορεία ανάρρωσης. Η κατανόηση του γιατί συμβαίνει αυτό είναι το πρώτο βήμα προς την αποτελεσματική θεραπεία και την επίλυση των συμπτωμάτων.
Γιατί η μακροχρόνια COVID δεν συμπεριφέρεται σαν μια κανονική ανάκαμψη
Κανονικά, μετά από μια ιογενή λοίμωξη, το σώμα επουλώνεται με την πάροδο του χρόνου. Η κατάσταση μετά την COVID-19 αντιπροσωπεύει μια επίμονη βιολογική κατάσταση. Το ανοσοποιητικό σύστημα, το αγγειακό σύστημα και το νευρικό σύστημα παραμένουν δυσρυθμισμένα πολύ καιρό μετά την εξάλειψη του ιού, προκαλώντας μια ανησυχητική και εξουθενωτική συστάδα συμπτωμάτων .
Αυτός είναι ο λόγος για τον οποίοη «ανάπαυση και ο χρόνος» συχνά αποτυγχάνουν. Αντί για σταθερή βελτίωση, πολλοί ασθενείς βιώνουν κύκλους υποτροπής ή έξαρσης. Μπορεί να αισθάνονται καλά για μία εβδομάδα και, στη συνέχεια, να αντιμετωπίζουν ξανά δυσκολίες μετά από μια μικρή σωματική προσπάθεια.Είναι ένα μοτίβο που παρατηρείται και σε άλλες χρόνιες ασθένειες, όπως το σύνδρομο χρόνιας κόπωσης ή οι αυτοάνοσες παθήσεις, όπου η φλεγμονή και η κακή κυκλοφορία κρατούν το σώμα σε έναν φαύλο κύκλο.
Συνήθεις επιπτώσεις περιλαμβάνουν:
- Συνεχιζόμενη κόπωση με γνωστική επιβράδυνση ή/και δυσφορία στο στήθος.
- Δυσκολία στην εργασία ή αδυναμία διατήρησης των κανονικών καθημερινών ρουτινών.
- Μια αντίδραση σε σωματικό ή συναισθηματικό στρες που φαίνεται δυσανάλογη.
Είναι σημαντικό να σημειωθεί ότι στην ουσία του, η μακροχρόνια COVID είναι βιολογική και όχι ψυχολογική.
Το Βασικό Βιολογικό Πρόβλημα: Η Φλεγμονή που Δεν Απενεργοποιείται
Συστημική και αγγειακή φλεγμονή.
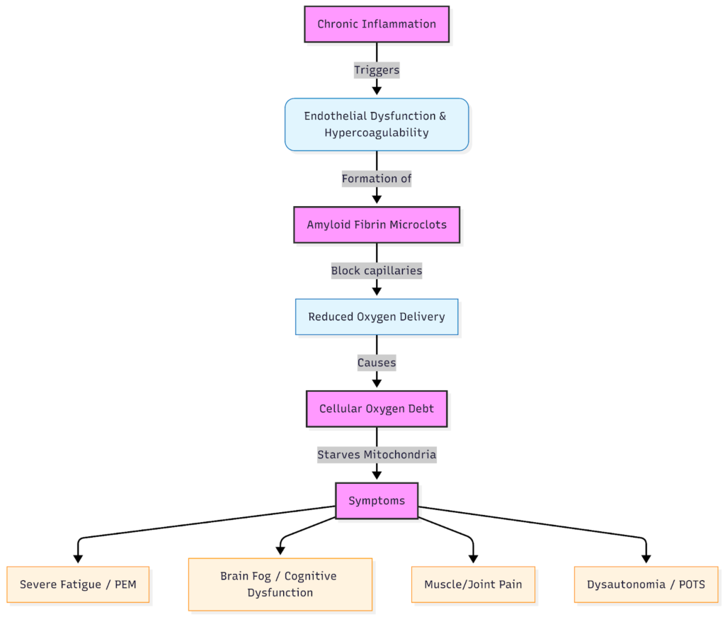
Κατά τη διάρκεια μιας λοίμωξης, η φλεγμονή εντείνεται ως μέρος της ανοσολογικής αντίδρασης για την καταπολέμηση του ιού, στη συνέχεια υποχωρεί μόλις ο ιός εξαλειφθεί και αρχίζει η φάση της επούλωσης. Στην περίπτωση του Long COVID, η ανοσολογική δυσλειτουργία έχει ως αποτέλεσμα να μην ενεργοποιείται αυτός ο μηχανισμός απενεργοποίησης, δημιουργώντας μια κατάσταση χρόνιας φλεγμονής.
Ίχνη ανοσολογικής ενεργοποίησης παραμένουν ιδιαίτερα στο αγγειακό σας σύστημα, το οποίο είναι το δίκτυο αιμοφόρων αγγείων που παρέχει οξυγόνο και θρεπτικά συστατικά σε κάθε κύτταρο.
Το ενδοθήλιο, το οποίο είναι το στρώμα κυττάρων που καλύπτει αυτά τα αγγεία, ερεθίζεται (μια διαδικασία που ονομάζεται ενδοθηλιακή φλεγμονή). Η λήψη μιας διάγνωσης είναι απογοητευτική, επειδή οι εξετάσεις αίματος μπορεί να φαίνονται «φυσιολογικές», καθώς οι συνήθεις εξετάσεις αίματος δεν ανιχνεύουν μικροαγγειακή δυσφορία ή χαμηλού βαθμού δραστηριότητα κυτοκινών.
Οι βασικές βιολογικές αλλαγές μπορεί να περιλαμβάνουν:
- Ανισορροπία κυτοκινών (οι πρωτεΐνες φλεγμονώδους σηματοδότησης του σώματος είναι υψηλές, ενώ οι πρωτεΐνες αντιφλεγμονώδους σηματοδότησης είναι χαμηλές).
- Ο ενδοθηλιακός ερεθισμός δημιουργεί «πιο κολλώδη» τοιχώματα αγγείων, τα οποία επίσης φλεγμονώνονται.
- Με μειωμένη μικροκυκλοφορία, οι μικροθρόμβοι εμποδίζουν το οξυγόνο και τα θρεπτικά συστατικά να φτάσουν αποτελεσματικά στους ιστούς.
Φλεγμονή που γίνεται αυτοσυντηρούμενη
Όταν το αγγειακό σύστημα έχει φλεγμονή, η παροχή οξυγόνου αρχίζει να διαταράσσεται. Αυτή η έλλειψη οξυγόνου επιδεινώνει τη φλεγμονή, δημιουργώντας υποξία και σχηματίζοντας έναν βρόχο ανάδρασης.
Όταν συσσωρεύεται έλλειμμα οξυγόνου, οι ασθενείς παρουσιάζουν έντονη κόπωση, διανοητική θολούρα και δυσανεξία στην άσκηση, μια κατάσταση που συχνά περιγράφεται ως μετα-ασκητική αδιαθεσία (PEM).
Αυτός ο μηχανισμός εξηγεί γιατί η προσπάθεια αντιμετώπισης των συμπτωμάτων ή η προσπάθεια «διαβαθμισμένης άσκησης» μπορεί να αποβεί μπούμερανγκ. Στην πραγματικότητα, η περισσότερη δραστηριότητα μπορεί να εντείνει τη φλεγμονή αντί να ανακτήσει τη δύναμή της. Ο ήπιος ρυθμός , από την άλλη πλευρά, βοηθά στη σταθεροποίηση των επιπέδων ενέργειας χωρίς να προκαλεί πιέσεις.
Τα συμπτώματα που συνδέονται με αυτό συχνά περιλαμβάνουν:
- Κόπωση που επιδεινώνεται αντί να βελτιώνεται με την ανάπαυση.
- Πίεση στο στήθος, δύσπνοια και απότομες αυξήσεις του καρδιακού ρυθμού μετά από ελάχιστη άσκηση.
- Γνωστική ή αισθητηριακή υπερφόρτωση μετά από ψυχική καταπόνηση.

Microclots Πώς εμποδίζεται η ροή του αίματος στο ελάχιστο επίπεδο
Τι είναι Microclots ;
Ένα από τα βασικά βιολογικά ευρήματα στην μακροχρόνια COVID είναι η παρουσία αμυλοειδούς ινώδους. microclots , οι οποίες είναι μικροσκοπικές, ανθεκτικές συστάδες μέσα στην κυκλοφορία του αίματος. Σε αντίθεση με τους τυπικούς θρόμβους που μπορούν να παρατηρηθούν με απεικόνιση, αυτές οι μικροθρομβώσεις σχηματίζονται σε μικροσκοπικό επίπεδο και διαφεύγουν των συνήθων εξετάσεων.
Συνδέονται με την υπερενεργοποίηση των αιμοπεταλίων, που σημαίνει ότι τα κύτταρα πήξης του αίματος παραμένουν ασυνήθιστα «κολλώδη». Ενώ αυτή η απόκριση μπορεί να ξεκινήσει ως προστατευτική, παρατεταμένη microclot Ο σχηματισμός μειώνει την παροχή οξυγόνου όπου χρειάζεται περισσότερο.
Πως Microclots Μειώστε το οξυγόνο όπου χρειάζεται περισσότερο
Τα τριχοειδή αγγεία είναι τα μικρότερα αιμοφόρα αγγεία στο σώμα σας και ο μέσος άνθρωπος έχει μεταξύ 60.000 και 100.000 χλμ. από αυτά. Τα τριχοειδή αγγεία παίζουν πολύ σημαντικό ρόλο και είναι το σημείο όπου το οξυγόνο περνάει από το αίμα στους ιστούς. Microclots από το Long COVID μπορεί να μπλοκάρει αυτές τις οδούς, οδηγώντας σε υποξία σε επίπεδο ιστού ή αυτό που οι ασθενείς συχνά περιγράφουν ως «χρέος οξυγόνου».
Αυτό το χρέος οξυγόνου συχνά δεν εμφανίζεται πάντα σε ένα παλμικό οξύμετρο, επειδή αυτές οι συσκευές μετρούν το οξυγόνο στο αίμα και όχι την παροχή του στα κύτταρα. Ωστόσο, μια ανάλυση αερίων φλεβικού αίματος μπορεί μερικές φορές να υποδείξει εάν υπάρχουν προβλήματα με την παροχή οξυγόνου.
Τα συστήματα που επηρεάζονται από microclots και τα συμπτώματά σας μπορεί να περιλαμβάνουν:
- Μύες → ταχεία εξάντληση, αίσθημα βάρους, συντριβές μετά την άσκηση.
- Εγκέφαλος → κακή συγκέντρωση, κενά μνήμης, «θολή» σκέψη.
- Αυτόνομο σύστημα → συμπτώματα δυσαυτονομίας όπως διακυμάνσεις θερμοκρασίας ή αστάθεια καρδιακού ρυθμού.
Χρέος οξυγόνου: Γιατί τα κύτταρά σας λειτουργούν με άδεια χέρια
Παροχή οξυγόνου έναντι κορεσμού οξυγόνου
Το παλμικό οξύμετρό σας μπορεί να δείχνει 98%, ωστόσο οι μύες και ο εγκέφαλός σας μπορεί να εξακολουθούν να δυσκολεύονται να λάβουν οξυγόνο. Αυτό το χάσμα μεταξύ της περιεκτικότητας σε οξυγόνο στο αίμα και της παροχής του ορίζει την κατάσταση «χρέους οξυγόνου» που παρατηρείται σε πολλούς ασθενείς με μακροχρόνια COVID.
Γιατί η άσκηση επιδεινώνει τα συμπτώματα
Η άσκηση αυξάνει τις ανάγκες του σώματος σε οξυγόνο. Όταν microclots και το μιτοχονδριακό στρες μπλοκάρει την παροχή ενέργειας, τα συμπτώματα κλιμακώνονται γρήγορα. Αυτό αποτελεί τη βάση της μετα-αγωνιστικής δυσφορίας (PEM) που παρατηρείται τόσο σε μακροχρόνιες COVID όσο και σε καταστάσεις που σχετίζονται με χρόνια κόπωση, όπου τα συστήματα αποκατάστασης του σώματος απλά δεν μπορούν να συμβαδίσουν με τη χρήση ενέργειας.
Συμμετοχή του νευρικού συστήματος
Αυτόνομη Δυσλειτουργία (Δυσαυτονομία) και POTS
Ένα υποσύνολο ασθενών αναπτύσσει μια πάθηση που ονομάζεται δυσαυτονομία, όπου το αυτόνομο νευρικό σύστημα, το οποίο ελέγχει τον καρδιακό ρυθμό, την αρτηριακή πίεση και την πέψη, σταματά να ρυθμίζεται σωστά.
Πολλοί πάσχουν από ορθοστατική δυσανεξία (αίσθημα λιποθυμίας όταν στέκονται όρθιοι) και σύνδρομο ορθοστατικής ταχυκαρδίας (POTS), ή από διακυμάνσεις της θερμοκρασίας του σώματος.
Τα συμπτώματα μπορεί να περιλαμβάνουν:
- Αίσθημα παλμών ή γρήγορος καρδιακός ρυθμός όταν κάθεστε.
- Ζάλη ή κόπωση όταν στέκεστε σε ουρές.
- Δυσανεξία στη θερμότητα ή στις διακυμάνσεις του περιβάλλοντος χώρου.
Νευροπάθεια Μικρών Ινών και MCAS
Η νευροπάθεια των μικρών ινών αναφέρεται σε βλάβη ή φλεγμονή των μικροσκοπικών νεύρων που ελέγχουν την αίσθηση και τη θερμοκρασία. Μπορεί να εκδηλωθεί ως κάψιμο, μυρμήγκιασμα ή αισθητηριακή υπερφόρτωση. Παράλληλα, το Σύνδρομο Ενεργοποίησης Μαστοκυττάρων (MCAS) μπορεί να προκαλέσει έξαψη, εξανθήματα, δυσανεξία στην ισταμίνη και θόλωση του εγκεφάλου λόγω υπερβολικής δραστηριότητας των ανοσοκυττάρων.
Γιατί η τυπική μακροπρόθεσμη διαχείριση της COVID συχνά αποτυγχάνει
Η συμβατική φροντίδα επικεντρώνεται κυρίως στη διαχείριση των συμπτωμάτων μέσω βηματοδότησης, φαρμάκων και υποστηρικτικής θεραπείας. Ενώ είναι χρήσιμες για τη σταθεροποίηση, αυτές οι μέθοδοι σπάνια αντιμετωπίζουν τους βιολογικούς παράγοντες όπως η φλεγμονή ή microclots .
Είναι σημαντικό ότι η διαβαθμισμένη άσκηση μπορεί να είναι επικίνδυνη για άτομα με PEM, καθώς μπορεί να επιδεινωθεί αντί να αποκατασταθεί η ικανότητα.
Γιατί η διήθηση αίματος διερευνάται σε μακροχρόνια COVID
Η θεραπευτική ΒΟΗΘΕΙΑ (HELP) Η αφαίρεση αίματος είναι μια μορφή διήθησης του αίματος που χρησιμοποιείται σε εξειδικευμένα κέντρα για την απομάκρυνση επιβλαβών ουσιών όπως φλεγμονώδεις πρωτεΐνες, υλικό πήξης ή μη φυσιολογικά λιπίδια.
Στο πλαίσιο της μακράς πανδημίας COVID, HELP Η αφαίρεση (εξωσωματική καθίζηση LDL που προκαλείται από ηπαρίνη) χρησιμοποιείται για:
- Περιορίζω microclot βάρος.
- Απομακρύνετε τους φλεγμονώδεις μεσολαβητές.
- Βελτιώστε τη μικροκυκλοφορία.
Μάθετε περισσότερα για την ολοκληρωμένη μακροχρόνια θεραπεία για την COVID .
Τι HELP Στόχοι αφαίρεσης
Η διαδικασία φιλτράρει επιλεκτικά το πλάσμα για να αφαιρέσει:
- Microclots .
- Φλεγμονώδεις πρωτεΐνες.
- Υπερβολικές λιποπρωτεΐνες που μπορεί να επιδεινώσουν τον ενδοθηλιακό ερεθισμό.
Αυτή η προσέγγιση παραμένει εξειδικευμένη και προσεκτικά εξατομικευμένη, όχι θεραπεία πρώτης γραμμής. Κάθε ασθενής απαιτεί ενδελεχή αξιολόγηση για να διασφαλιστεί η ασφάλεια και η καταλληλότητά του.
Διαδικασία αφαίρεσης
Ποιος μπορεί (και ποιος δεν μπορεί) να είναι υποψήφιος
Η θεραπευτική αφαίρεση μπορεί να ληφθεί υπόψη για ασθενείς με:
- Επίμονα, πολυσυστηματικά συμπτώματα COVID που συνάδουν με μικροαγγειακή φλεγμονή.
- Εργαστηριακά ή κλινικά σημεία ενδοθηλιακής δυσλειτουργίας.
- Μειωμένη ποιότητα ζωής παρά τις τυπικές θεραπείες.
Δεν είναι κατάλληλο για άτομα με:
- Ενεργές αιμορραγικές ή πήξιμες διαταραχές.
- Ασταθείς καρδιαγγειακές καταστάσεις.
- Ορισμένα φαρμακευτικά σχήματα που αυξάνουν τον κίνδυνο.
Η διαβούλευση με ειδικό είναι απαραίτητη πριν από την επιλογή της υποψηφιότητας.
Τι σημαίνει αυτό για τους ασθενείς που ζουν με μακροχρόνια COVID
Ερωτήσεις για συζήτηση με τον γιατρό σας
- Μπορεί να υπάρχει επίμονη φλεγμονή ή microclots συμβάλλουν στα συμπτώματά μου;
- Ποιες εξετάσεις μπορούν να βοηθήσουν στην αξιολόγηση της αγγειακής ή αυτόνομης δυσλειτουργίας;
- Θα ήταν σκόπιμη η παραπομπή σε εξειδικευμένη κλινική Long COVID ή σε συμβουλευτική αφαίρεσης;
Πώς αντιμετωπίζουμε τη ρίζα της αιτίας - όχι μόνο τα συμπτώματα
Η συνδυαστική θεραπευτική μας προσέγγιση συνδυάζει:
- Αφαίρεση HELP για επιλεκτική απομάκρυνση της πρωτεΐνης αιχμής, microclots και φλεγμονώδεις δείκτες
- Ενσφαίρωση ή ανοσοπροσρόφηση για την απομάκρυνση παθογόνων, περιβαλλοντικών τοξινών και αυτοαντισωμάτων
- Nutraceutical & Κλινική Διατροφική Θεραπεία για την υποστήριξη της μιτοχονδριακής και ανοσολογικής αποκατάστασης
- Υπερθερμία (όταν ενδείκνυται) για τη διέγερση της ανοσολογικής διαμόρφωσης
Μαρτυρίες ασθενών
«Είδα αρκετούς γιατρούς πριν έρθω στο Κέντρο Αφαίρεσης. Μου είπαν ότι ήταν απλώς άγχος. Αφού το τεστ microclot μου βγήκε θετικό, είχα επιτέλους αποδείξεις — και ένα σχέδιο.»
— Ρόμπιν, Ηνωμένο Βασίλειο
«Η αφαίρεση άλλαξε τα πάντα. Μετά από έξι συνεδρίες, η θολούρα του μυαλού μου διαλύθηκε και μπορούσα επιτέλους να δουλέψω χωρίς να νιώθω ότι θα καταρρεύσω.»
— Μία, Νορβηγία
Κάνοντας το επόμενο βήμα
Αν εξακολουθείτε να αισθάνεστε αδιαθεσία μήνες μετά την COVID-19, δεν είστε μόνοι και δεν το φαντάζεστε. Η κατανόηση της βιολογίας πίσω από αυτά τα συμπτώματα ανοίγει νέους δρόμους για την ανάρρωση.
Για εξατομικευμένη αξιολόγηση ή για να μάθετε περισσότερα σχετικά με τη Θεραπευτική Αφαίρεση για καταστάσεις μετά από COVID-19, κλείστε ραντεβού για συμβουλευτική συνεδρία στο Κέντρο Αφαίρεσης σήμερα .
Συχνές ερωτήσεις: Βιολογία και θεραπεία μακροχρόνιας COVID
Είναι η μακροχρόνια COVID φλεγμονώδης ή αυτοάνοση;
Η τρέχουσα επιστημονική έρευνα, η οποία έχει αξιολογηθεί από ομοτίμους, μας λέει ότι η μακροχρόνια COVID-19 περιλαμβάνει έναν συνδυασμό χρόνιας φλεγμονής μαζί με ανοσολογικά προβλήματα και, σε ορισμένους ασθενείς, χαρακτηριστικά αυτοάνοσων αποκρίσεων, αντί να εντάσσεται σε μία μόνο κατηγορία «αυτοάνοσης νόσου».
Οι ερευνητές έχουν παρατηρήσει επίμονη ενδοθηλιακή δυσλειτουργία μαζί με ανισορροπία στις κυτοκίνες και το ινώδες αμυλοειδές. microclots , όλα υποδεικνύουν μια μακροχρόνια φλεγμονώδη κατάσταση. Ορισμένες ομάδες ασθενών εμφανίζουν επίσης αυτοαντισώματα και νευροπάθεια μικρών ινών, η οποία υποστηρίζει έναν αυτοάνοσο παράγοντα σε έναν ορισμένο αριθμό περιπτώσεων.
Γιατί οι εξετάσεις μου είναι φυσιολογικές αν εξακολουθώ να αισθάνομαι αδιαθεσία;
Οι τυπικές παθολογοανατομικές εξετάσεις και απεικονίσεις συχνά επικεντρώνονται σε προβλήματα μεγάλων αγγείων και οξεία φλεγμονή. Αυτό σημαίνει ότι είναι εύκολο να παραβλεφθούν μικροαγγειακές αλλαγές, δυσλειτουργία του αυτόνομου οργανισμού ή νευροπάθεια μικρών ινών στις συνήθεις παθολογοανατομικές εξετάσεις. Η μακροχρόνια COVID συχνά περιλαμβάνει μικροσκοπικό ινώδες αμυλοειδές. microclots μαζί με ενδοθηλιακή δυσλειτουργία και αυτόνομες ανωμαλίες όπως το POTS, τις οποίες οι τυπικές εξετάσεις δεν αποκαλύπτουν. Αυτός είναι ο λόγος για τον οποίο σε πολλούς ασθενείς λένε ότι τα αποτελέσματά τους είναι «φυσιολογικά», παρόλο που συνεχίζουν να εμφανίζουν συμπτώματα που τους προκαλούν αναπηρία.
Μπορούν τα εμβόλια να μειώσουν τον κίνδυνο μακροχρόνιας COVID;
Πολλαπλές μεγάλες παρατηρητικές μελέτες έχουν δείξει ότι ο εμβολιασμός πριν από τη μόλυνση μειώνει τον κίνδυνο εμφάνισης μετα-COVID-19 πάθησης, αν και δεν εξαλείφει τον κίνδυνο. Ο ΠΟΥ και άλλοι οργανισμοί δημόσιας υγείας τονίζουν ότι ο εμβολιασμός παραμένει ένα από τα βασικά εργαλεία για τη μείωση της πιθανότητας και της σοβαρότητας της μακροχρόνιας COVID.
Συγγραφέας / Σημείωμα Ιατρικής Ανασκόπησης
Γράφτηκε από τον Andrew Smith. Αξιολογήθηκε από τον Δρ. Inbar Tofan, Ιατρικό Διευθυντή στο Κέντρο Αφαίρεσης. Ο Δρ. Inbar έχει πάνω από 10 χρόνια κλινικής εμπειρίας στην εσωτερική παθολογία και τη θεραπευτική αφαίρεση, με εξειδίκευση σε χρόνιες φλεγμονώδεις και αυτοάνοσες παθήσεις.


